首 頁      |      企業(yè)概況      |       經(jīng)營業(yè)務     |       頭條欄目     |      新聞中心     |      企業(yè)文化     |      留言板     |      聯(lián)系我們

今天是2026-2-14,星期六,長沙湘江水位31.16米,長沙壩上水位31.9米,壩下水位22.37米。天氣情況:陰,最低氣溫:0℃,最高氣溫7℃。

新聞中心
相關(guān)單位鏈接 更多>>
長沙市交通運輸局
長沙交通投資控股集團有限公司
長沙市水運事務中心

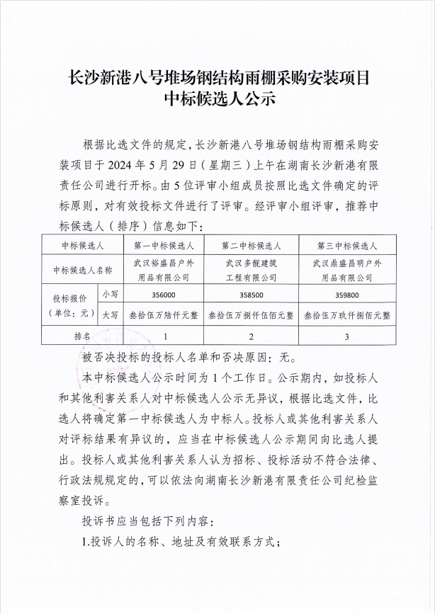
長沙新港八號堆場鋼結(jié)構(gòu)雨棚采購安裝項目中標候選人公示

日期:2024/5/29
 

湘43010502000947


服務備案/許可證號:湘ICP備20002102號-1